logo
iphone
First slide

新闻资讯 / News

您所在位置: 网站首页 > 新闻资讯 > 行业动态 >

住建部:取消一级建造师注册等资质的省级初审!

文章来源:三好股份   发布时间:2017-12-28 17:02


        国庆长假的前一天9月30日,住房和城乡建设部通过官网发布了《住房城乡建设部关于修改〈勘察设计注册工程师管理规定〉等11个部门规章的决定》(中华人民共和国住房和城乡建设部令第32号)。
 
        对于施工行业来说,《注册建造师管理规定》(中华人民共和国建设部令第153号)和《建筑业企业资质管理规定》(住房城乡建设部令第22号)内容的修改应尤其值得关注,度川管理研究部根据修改内容与原文件的对比,现将关键信息整理如下,供你参考!
 
       一、《注册建造师管理规定》(中华人民共和国建设部令第153号)
 
 
       二、《建筑业企业资质管理规定》(住房城乡建设部令第22号)
 
 
        注:第九条 下列建筑业企业资质,由国务院住房城乡建设主管部门许可:
        (一)施工总承包资质序列特级资质、一级资质及铁路工程施工总承包二级资质;
        (二)专业承包资质序列公路、水运、水利、铁路、民航方面的专业承包一级资质及铁路、民航方面的专业承包二级资质;涉及多个专业的专业承包一级资质。

       三、特别提醒
        本决定自2016年10月20日起施行。
 
        附:文件原文
 
住房城乡建设部关于修改《勘察设计注册工程师管理规定》等11个部门规章的决定
中华人民共和国住房和城乡建设部令第32号
 
        《住房城乡建设部关于修改〈勘察设计注册工程师管理规定〉等11个部门规章的决定》已经住房城乡建设部第23次常务会议审议通过,现予发布,自2016年10月20日起施行。
住房城乡建设部部长  陈政高
2016年9月13日
 
        住房城乡建设部关于修改《勘察设计注册工程师管理规定》等11个部门规章的决定
        为了依法推进行政审批制度改革,住房城乡建设部决定:
 
        一、将《勘察设计注册工程师管理规定》(建设部令第137号)第四条第一款中的“建设主管部门”修改为“住房城乡建设主管部门”。其余条款依此修改。
将第七条修改为:“取得资格证书的人员申请注册,由国务院住房城乡建设主管部门审批;其中涉及有关部门的专业注册工程师的注册,由国务院住房城乡建设主管部门和有关部门审批。
“取得资格证书并受聘于一个建设工程勘察、设计、施工、监理、招标代理、造价咨询等单位的人员,应当通过聘用单位提出注册申请,并可以向单位工商注册所在地的省、自治区、直辖市人民政府住房城乡建设主管部门提交申请材料;省、自治区、直辖市人民政府住房城乡建设主管部门收到申请材料后,应当在5日内将全部申请材料报审批部门。”
将第八条修改为:“国务院住房城乡建设主管部门在收到申请材料后,应当依法作出是否受理的决定,并出具凭证;申请材料不齐全或者不符合法定形式的,应当在5日内一次性告知需要补正的全部内容。逾期不告知的,自收到申请材料之日起即为受理。
        “申请初始注册的,国务院住房城乡建设主管部门应当自受理之日起20日内审批完毕并作出书面决定。自作出决定之日起10日内公告审批结果。由国务院住房城乡建设主管部门和有关部门共同审批的,国务院有关部门应当在15日内审核完毕,并将审核意见报国务院住房城乡建设主管部门。
        “对申请变更注册、延续注册的,国务院住房城乡建设主管部门应当自受理之日起10日内审批完毕并作出书面决定。
        “符合条件的,由审批部门核发由国务院住房城乡建设主管部门统一制作、国务院住房城乡建设主管部门或者国务院住房城乡建设主管部门和有关部门共同用印的注册证书,并核定执业印章编号。对不予批准的,应当说明理由,并告知申请人享有依法申请行政复议或者提起行政诉讼的权利。”
 
        二、将《注册监理工程师管理规定》(建设部令第147号)第四条第一款中的“建设主管部门”修改为“住房城乡建设主管部门”。其余条款依此修改。
        将第七条修改为:“取得资格证书的人员申请注册,由国务院住房城乡建设主管部门审批。
        “取得资格证书并受聘于一个建设工程勘察、设计、施工、监理、招标代理、造价咨询等单位的人员,应当通过聘用单位提出注册申请,并可以向单位工商注册所在地的省、自治区、直辖市人民政府住房城乡建设主管部门提交申请材料;省、自治区、直辖市人民政府住房城乡建设主管部门收到申请材料后,应当在5日内将全部申请材料报审批部门。”
        将第八条修改为:“国务院住房城乡建设主管部门在收到申请材料后,应当依法作出是否受理的决定,并出具凭证;申请材料不齐全或者不符合法定形式的,应当在5日内一次性告知申请人需要补正的全部内容。逾期不告知的,自收到申请材料之日起即为受理。
        “对申请初始注册的,国务院住房城乡建设主管部门应当自受理申请之日起20日内审批完毕并作出书面决定。自作出决定之日起10日内公告审批结果。
        “对申请变更注册、延续注册的,国务院住房城乡建设主管部门应当自受理申请之日起10日内审批完毕并作出书面决定。
        “符合条件的,由国务院住房城乡建设主管部门核发注册证书,并核定执业印章编号。对不予批准的,应当说明理由,并告知申请人享有依法申请行政复议或者提起行政诉讼的权利。”
 
        三、将《工程造价咨询企业管理办法》(建设部令第149号)第六条第一款中的“建设主管部门”修改为“住房城乡建设主管部门”。其余条款依此修改。
        将第十一条修改为:“甲级工程造价咨询企业资质,由国务院住房城乡建设主管部门审批。
        “申请甲级工程造价咨询企业资质的,可以向申请人工商注册所在地省、自治区、直辖市人民政府住房城乡建设主管部门或者国务院有关专业部门提交申请材料。
        “省、自治区、直辖市人民政府住房城乡建设主管部门或者国务院有关专业部门收到申请材料后,应当在5日内将全部申请材料报国务院住房城乡建设主管部门,国务院住房城乡建设主管部门应当自受理之日起20日内作出决定。
        “组织专家评审所需时间不计算在上述时限内,但应当明确告知申请人。”
 
        四、将《注册造价工程师管理办法》(建设部令第150号)第四条第一款中的“建设主管部门”修改为“住房城乡建设主管部门”。其余条款依此修改。
        将第八条修改为:“取得执业资格的人员申请注册的,可以向聘用单位工商注册所在地的省、自治区、直辖市人民政府住房城乡建设主管部门或者国务院有关专业部门提交申请材料。
        “国务院住房城乡建设主管部门在收到申请材料后,应当依法作出是否受理的决定,并出具凭证;申请材料不齐全或者不符合法定形式的,应当在5日内一次性告知申请人需要补正的全部内容。逾期不告知的,自收到申请材料之日起即为受理。
        “对申请初始注册的,省、自治区、直辖市人民政府住房城乡建设主管部门或者国务院有关专业部门收到申请材料后,应当在5日内将全部申请材料报国务院住房城乡建设主管部门(以下简称注册机关),注册机关应当自 受理之日起20日内作出决定。
        “对申请变更注册、延续注册的,省、自治区、直辖市人民政府住房城乡建设主管部门或者国务院有关专业部门收到申请材料后,应当在5日内将全部申请材料报注册机关,注册机关应当自受理之日起10日内作出决定。
        “注册造价工程师的初始、变更、延续注册,逐步实行网上申报、受理和审批。”
        将第二十一条中的“注册初审机关”修改为“注册机关”。
        将第二十四条第一款中的“注册初审机关”修改为“省、自治区、直辖市人民政府住房城乡建设主管部门和国务院有关专业部门”;第二款中的“省级注册初审机关”修改为“省、自治区、直辖市人民政府住房城乡建设主管部门”。
        将第三十八条第三项修改为:“(三)对符合法定条件的申请不予受理的”。
 
        五、将《注册房地产估价师管理办法》(建设部令第151号)第五条第一款中的“建设主管部门”修改为“住房城乡建设主管部门”。其余条款依此修改。
        将第五条第二款修改为:“省、自治区、直辖市人民政府住房城乡建设(房地产)主管部门对本行政区域内注册房地产估价师的执业活动实施监督管理。”
        将第八条修改为:“申请注册的,应当向国务院住房城乡建设主管部门提出注册申请。
        “对申请初始注册、变更注册、延续注册和注销注册的,国务院住房城乡建设主管部门应当自受理之日起15日内作出决定。
        “注册房地产估价师的初始注册、变更注册、延续注册和注销注册,逐步实行网上申报、受理和审批。”
        删去第二十七条中的“注册”。
 
        六、将《注册建造师管理规定》(建设部令第153号)第四条第一款中的“建设主管部门”修改为“住房城乡建设主管部门”。其余条款依此修改。
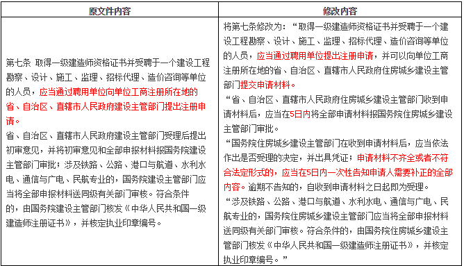
        将第七条修改为:“取得一级建造师资格证书并受聘于一个建设工程勘察、设计、施工、监理、招标代理、造价咨询等单位的人员,应当通过聘用单位提出注册申请,并可以向单位工商注册所在地的省、自治区、直辖市人民政府住房城乡建设主管部门提交申请材料。
        “省、自治区、直辖市人民政府住房城乡建设主管部门收到申请材料后,应当在5日内将全部申请材料报国务院住房城乡建设主管部门审批。
        “国务院住房城乡建设主管部门在收到申请材料后,应当依法作出是否受理的决定,并出具凭证;申请材料不齐全或者不符合法定形式的,应当在5日内一次性告知申请人需要补正的全部内容。逾期不告知的,自收到申请 材料之日起即为受理。
        “涉及铁路、公路、港口与航道、水利水电、通信与广电、民航专业的,国务院住房城乡建设主管部门应当将全部申报材料送同级有关部门审核。符合条件的,由国务院住房城乡建设主管部门核发《中华人民共和国一级建造师注册证书》,并核定执业印章编号。”
        将第八条修改为:“对申请初始注册的,国务院住房城乡建设主管部门应当自受理之日起20日内作出审批决定。自作出决定之日起10日内公告审批结果。国务院有关部门收到国务院住房城乡建设主管部门移送的申请材料后,应当在10日内审核完毕,并将审核意见送国务院住房城乡建设主管部门。
        “对申请变更注册、延续注册的,国务院住房城乡建设主管部门应当自受理之日起10日内作出审批决定。自作出决定之日起10日内公告审批结果。国务院有关部门收到国务院住房城乡建设主管部门移送的申请材料后,应当在5日内审核完毕,并将审核意见送国务院住房城乡建设主管部门。”
 
        七、将《工程建设项目招标代理机构资格认定办法》(建设部令第154号)第三条第一款中的“建设主管部门”修改为“住房城乡建设主管部门”。其余条款依此修改。
        将第十三条修改为:“申请甲级工程招标代理机构资格的,可以向机构工商注册所在地的省、自治区、直辖市人民政府住房城乡建设主管部门提交申请材料。
        “省、自治区、直辖市人民政府住房城乡建设主管部门收到申请材料后,应当在5日内将全部申请材料报审批部门。国务院住房城乡建设主管部门在收到申请材料后,应当依法作出是否受理的决定,并出具凭证;申请材料不齐全或者不符合法定形式的,应当在5日内一次性告知申请人需要补正的全部内容。逾期不告知的,自收到申请材料之日起即为受理。
        “国务院住房城乡建设主管部门应当自受理之日起20日内作出审批决定。自作出决定之日起10日内公告审批结果。
        “组织专家评审所需时间不计算在上述时限内,但应当明确告知申请人。”
 
        八、将《工程监理企业资质管理规定》(建设部令第158号)第四条第一款中的“建设主管部门”修改为“住房城乡建设主管部门”。其余条款依此修改。
        将第九条修改为:“申请综合资质、专业甲级资质的,可以向企业工商注册所在地的省、自治区、直辖市人民政府住房城乡建设主管部门提交申请材料。
        “省、自治区、直辖市人民政府住房城乡建设主管部门收到申请材料后,应当在5日内将全部申请材料报审批部门。
        “国务院住房城乡建设主管部门在收到申请材料后,应当依法作出是否受理的决定,并出具凭证;申请材料不齐全或者不符合法定形式的,应当在5日内一次性告知申请人需要补正的全部内容。逾期不告知的,自收到申请 材料之日起即为受理。
        “国务院住房城乡建设主管部门应当自受理之日起20日内作出审批决定。自作出决定之日起10日内公告审批结果。其中,涉及铁路、交通、水利、通信、民航等专业工程监理资质的,由国务院住房城乡建设主管部门送国务院有关部门审核。国务院有关部门应当在15日内审核完毕,并将审核意见报国务院住房城乡建设主管部门。
        “组织专家评审所需时间不计算在上述时限内,但应当明确告知申请人。”
 
         九、将《建设工程勘察设计资质管理规定》(建设部令第160号)第四条第一款中的“建设主管部门”修改为“住房城乡建设主管部门”。其余条款依此修改。
        将第八条修改为:“申请工程勘察甲级资质、工程设计甲级资质,以及涉及铁路、交通、水利、信息产业、民航等方面的工程设计乙级资质的,可以向企业工商注册所在地的省、自治区、直辖市人民政府住房城乡建设主管部门提交申请材料。
        “省、自治区、直辖市人民政府住房城乡建设主管部门收到申请材料后,应当在5日内将全部申请材料报审批部门。
        “国务院住房城乡建设主管部门在收到申请材料后,应当依法作出是否受理的决定,并出具凭证;申请材料不齐全或者不符合法定形式的,应当在5日内一次性告知申请人需要补正的全部内容。逾期不告知的,自收到申请 材料之日起即为受理。
        “国务院住房城乡建设主管部门应当自受理之日起20日内完成审查。自作出决定之日起10日内公告审批结果。其中,涉及铁路、交通、水利、信息产业、民航等方面的工程设计资质,由国务院住房城乡建设主管部门送国务院有关部门审核,国务院有关部门应当在15日内审核完毕,并将审核意见送国务院住房城乡建设主管部门。
        “组织专家评审所需时间不计算在上述时限内,但应当明确告知申请人。”
 
        十、将《城乡规划编制单位资质管理规定》(住房城乡建设部令第12号)第十六条修改为:“城乡规划编制单位甲级资质许可,由国务院城乡规划主管部门实施。
        “城乡规划编制单位申请甲级资质的,可以向登记注册所在地省、自治区、直辖市人民政府城乡规划主管部门提交申请材料。省、自治区、直辖市人民政府城乡规划主管部门收到申请材料后,应当核对身份证、职称证、学历证等原件,在相应复印件上注明原件已核对,并于5日内将全部申请材料报国务院城乡规划主管部门。
        “国务院城乡规划主管部门在收到申请材料后,应当依法作出是否受理的决定,并出具凭证;申请材料不齐全或者不符合法定形式的,应当在5日内一次性告知申请人需要补正的全部内容。逾期不告知的,自收到申请材料之日起即为受理。
        “国务院城乡规划主管部门应当自受理申请材料之日起20日内作出审批决定。自作出决定之日起10日内公告审批结果。
        “组织专家评审所需时间不计算在上述时限内,但应当明确告知申请人。”
 
        十一、将《建筑业企业资质管理规定》(住房城乡建设部令第22号)第十二条修改为:“申请本规定第九条所列资质的,可以向企业工商注册所在地省、自治区、直辖市人民政府住房城乡建设主管部门提交申请材料。
        “省、自治区、直辖市人民政府住房城乡建设主管部门收到申请材料后,应当在5日内将全部申请材料报审批部门。
        “国务院住房城乡建设主管部门在收到申请材料后,应当依法作出是否受理的决定,并出具凭证;申请材料不齐全或者不符合法定形式的,应当在5日内一次性告知申请人需要补正的全部内容。逾期不告知的,自收到申请 材料之日起即为受理。
        “国务院住房城乡建设主管部门应当自受理之日起20个工作日内完成审查。自作出决定之日起10日内公告审批结果。其中,涉及公路、水运、水利、通信、铁路、民航等方面资质的,由国务院住房城乡建设主管部门会同国务院有关部门审查。
        “需要组织专家评审的,所需时间不计算在许可时限内,但应当明确告知申请人。”
 
        本决定自2016年10月20日起施行。以上部门规章根据本决定作相应的修正。