网站首页
新闻资讯
企业动态
行业动态
中标快讯
行业峰会
产品中心
产教融合服务
数智软件研发
英才培训基地
工程实践服务
跨境教育合作
绿色低碳赋能
客户案例
院校科研单位
建筑企业单位
政府团体单位
校企合作
产学合作协同育人
校企合作共建基地
校企互通开发教材
行业合作
施工单位客户
大赛专区
2025金砖大赛
2024年大赛
2023年大赛
2020年大赛
第五届全国大赛
2019年大赛
第四届全国大赛
河南第三届大赛
东三省首届大赛
贵州第二届大赛
2017年大赛
第二届全国大赛
河南第一届大赛
2016年大赛
第一届全国大赛
施工大赛登录平台
服务支持
服务理念
售前咨询
售后服务
培训体系
下载中心
关于三好
公司介绍
公司简介
企业文化
企业大事记
荣誉资质
联系我们
联系方式
在线留言
三好专家库
教育专家库
行业动态
企业动态
行业动态
中标快讯
行业峰会
行业政策
新闻资讯 /
News
您所在位置:
网站首页
>
新闻资讯
>
行业动态
>
关于印发《2016中国BIM标准制修订计划》的通知
文章来源:三好股份 发布时间:2017-12-28 17:00
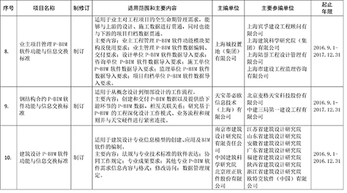
日前,中国BIM标委会(依托单位:中国建筑科学研究院)印发了关于《2016中国BIM标准制修订计划》的通知。
上一篇:
VR看房只是BIM应用的冰山一角
下一篇:
【解读】住建部新颁布《2016-2020年建筑业信息化发展纲要》