网站首页
新闻资讯
企业动态
行业动态
中标快讯
行业峰会
产品中心
基础教学软件
实训仿真软件
创新应用平台
装配建筑仿真
综合解决方案
客户案例
院校科研单位
建筑企业单位
政府团体单位
校企合作
产学合作协同育人
校企合作共建基地
校企互通开发教材
行业合作
施工单位客户
大赛专区
2025金砖大赛
2024年大赛
2023年大赛
2020年大赛
第五届全国大赛
2019年大赛
第四届全国大赛
河南第三届大赛
东三省首届大赛
贵州第二届大赛
2017年大赛
第二届全国大赛
河南第一届大赛
2016年大赛
第一届全国大赛
施工大赛登录平台
服务支持
服务理念
售前咨询
售后服务
培训体系
下载中心
关于三好
公司介绍
公司简介
企业文化
企业大事记
荣誉资质
联系我们
联系方式
在线留言
三好专家库
教育专家库
企业动态
企业动态
行业动态
中标快讯
行业峰会
行业政策
新闻资讯 /
News
您所在位置:
网站首页
>
新闻资讯
>
企业动态
>
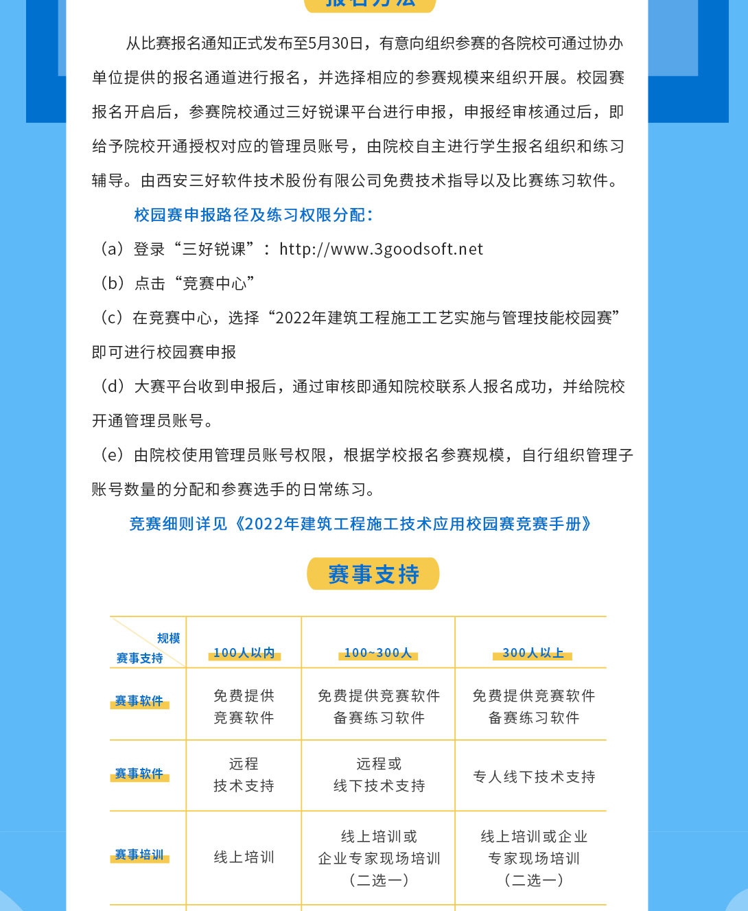
技能新邦、筑梦未来——2022年建筑工程施工技术应用校园赛正式开启
文章来源:admin 发布时间:2022-04-22 17:54
上一篇:
以赛促学、技能强国——2022年全国交通道桥施工技术应用技能校园赛正式开启
下一篇:
2022年全国教师教学能力大赛线上专家专题讲座顺利进行