logo
iphone
First slide

新闻资讯 / News

您所在位置: 网站首页 > 新闻资讯 > 企业动态 >

第五届全国建设类院校施工技术应用技能大赛云南赛区报名热力开启!

文章来源:三好股份   发布时间:2020-04-10 14:50


        全面对接“第五届全国建设类院校施工技术应用技能大赛”。同时积极响应国务院等相关部委号召,保障落实全国本科、职业院校“停课不停学”的工作推进。经研究,云南省建设监理协会决定举办线上第五届全国建设类院校施工技术应用技能大赛云南赛区,具体事项通知如下:

 


       一、本届大赛特点
        1. 线上竞赛助力“停课不停学”:本届云南省赛面向全省建设类相关专业的在校学生开展线上省区赛,通过在线练习、全网实战,打造线上省级挑战赛,助力院校“停课不停学”,旨在通过在线组织和辅导鼓励学生利用碎片化时间自主学习专业知识、钻研专业技能、勤奋向上的学习精神,促进学生熟练掌握施工技术,提升专业实践能力,为就业打下良好基础。
        2. 竞赛内容紧跟产业发展:竞赛是对《国家职业教育改革实施方案》在建筑行业的一个落地实践,致力于发展以职业需求为导向、以实践能力培养为重点,培养符合社会发展的高层次应用型技能人才。
        3. 竞赛服务广泛对接企业:加深学校和企业深入对接,臻致人才培养,在以就业、创新创业服务方面为全国院校开展相关专项服务。
 

       二、组织机构
        主办单位:云南省建设监理协会
        承办院校:昆明理工大学城市学院
        协办单位:西安三好软件技术股份有限公司
                          一带一路职教联盟
        支持单位:中国建设教育协会
                          中国建设教育协会教育技术专业委员会
 

       三、参赛要求
        1. 全省本科、高职、中职建设类专业院校可报名参加大赛,参赛对象以在籍学生为主体。老师不直接参与竞赛;
        2. 本次大赛以团队为单位报名参加比赛,每个团队3个人,个人独立答题,以3个人的成绩之和作为团队成绩;
        3. 每个院校每个专业最多2个队伍。每队设指导老师1名。
        
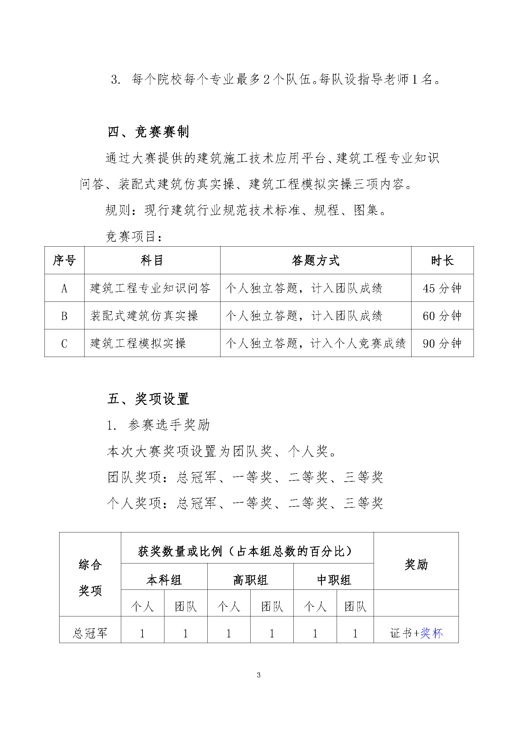
       四、竞赛赛制
        通过大赛提供的建筑施工技术应用平台、建筑工程专业知识问答、装配式建筑仿真实操、建筑工程模拟实操三项内容。
        规则:现行建筑行业规范技术标准、规程、图集。
        竞赛项目:
 

序号 科目 答题方式 时长
A 建筑工程专业知识问答 个人独立答题,计入团队成绩 45分钟
B 装配式建筑仿真实操 个人独立答题,计入团队成绩 60分钟
C 建筑工程模拟实操 个人独立答题,计入个人竞赛成绩 90分钟
 
 
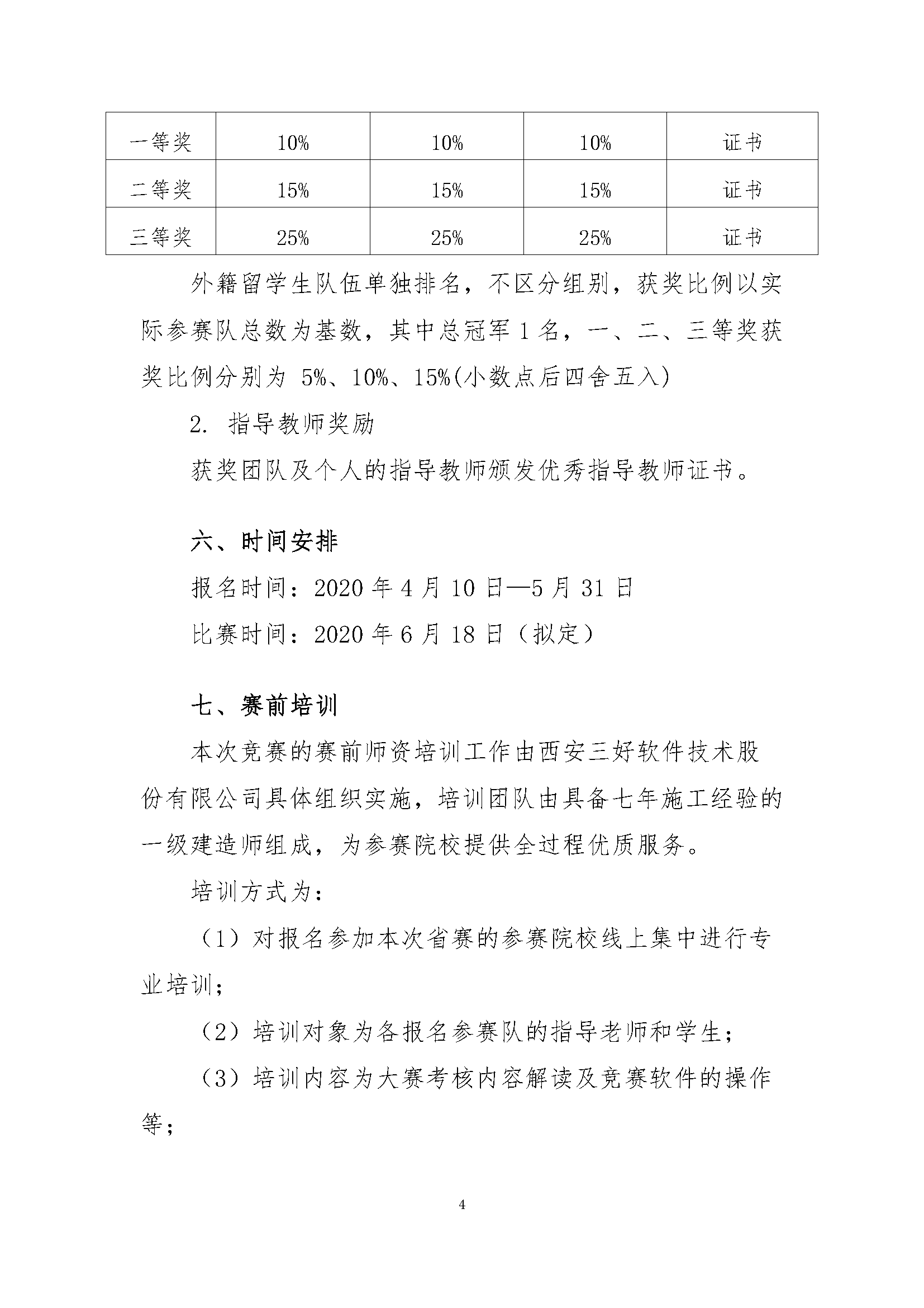
       五、奖项设置
        1. 参赛选手奖励
        本次大赛奖项设置为团队奖、个人奖。
        团队奖项:总冠军、一等奖、二等奖、三等奖
        个人奖项:总冠军、一等奖、二等奖、三等奖
        外籍留学生队伍单独排名,不区分组别,获奖比例以实际参赛队总数为基数,其中总冠军1名,一、二、三等奖获奖比例分别为 5%、10%、15%(小数点后四舍五入)
        2. 指导教师奖励
        获奖团队及个人的指导教师颁发优秀指导教师证书。
 

       六、时间安排
        报名时间:2020年4月10日—5月31日
        比赛时间:2020年6月18日(拟定)
 

       七、赛前培训
        本次竞赛的赛前师资培训工作由西安三好软件技术股份有限公司具体组织实施,培训团队由具备七年施工经验的一级建造师组成,为参赛院校提供全过程优质服务。
        培训方式为:
        (1)对报名参加本次省赛的参赛院校线上集中进行专业培训;
        (2)培训对象为各报名参赛队的指导老师和学生;
        (3)培训内容为大赛考核内容解读及竞赛软件的操作等;
        (4)本次培训时间为5月20日-29日,详情及具体安排另行通知。
 

       八、联系人及联系方式
        云南省建设监理协会
        联系人:侯  贇    0871-64171503
        西安三好软件技术股份有限公司(参赛咨询)
        联系人:闫少波    13259729806
        大赛报名邮箱:1719240890@qq.com

云南省建设监理协会
2020年4月10日

大赛通知文件 报名表